Exploring The Types Of Tcall: A Comprehensive Guide To Implementation Mod 5 Tcll Reviewer Understnding How Children Think

Admino

Exploring The Types Of Tcall: A Comprehensive Guide To Implementation Mod 5 Tcll Reviewer Understnding How Children Think

Look into sometimes used with indirect questions. Present participle of explore 2. To search a place and discover things about it:

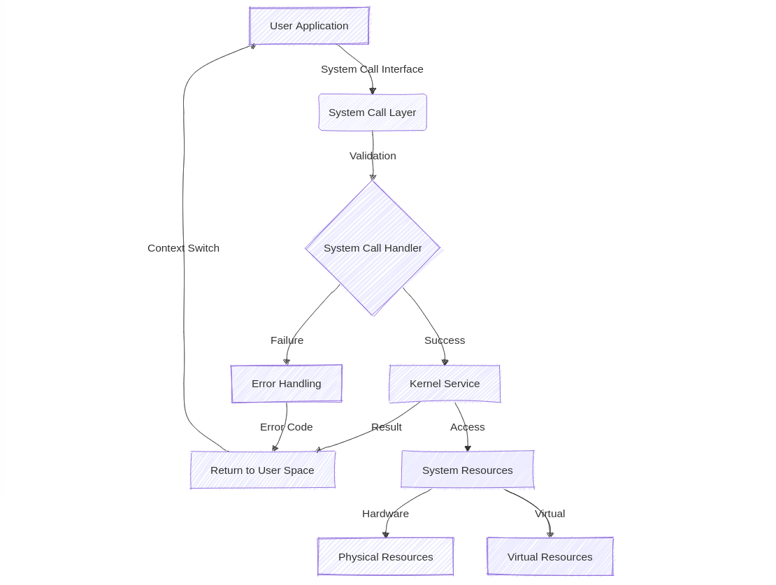
Day 33 Advanced System Call Implementation Exploring Operating Systems

The meaning of explore is to investigate, study, or analyze : See examples of explore used in a sentence. To examine or investigate , esp systematically | meaning, pronunciation, translations and examples in american english

To search into or travel in for the purpose of discovery:

To traverse or range over (a region, area, etc.) for the purpose of discovery. How to use explore in a sentence.

tamu tcall TCALL TAMU
tamu tcall TCALL TAMU

Day 33 Advanced System Call Implementation Exploring Operating Systems
Day 33 Advanced System Call Implementation Exploring Operating Systems

A Comprehensive Guide to Call Tagging... EvoTech Articles
A Comprehensive Guide to Call Tagging... EvoTech Articles

Also Read

Share: